- 依赖(Dependency): 虚线箭头表示
- 关联(Association):实线箭头表示
- 聚合(Aggregation):带空心菱形头表示(整体和局部关系)
- 组合(Composition):带实心菱形头的实线表示
- 泛化(Generalization): 带空心箭头的实线线表示( 继承关系)
- 实现(Realization):空心箭头和虚线表示
一、选择题
1、在认识过程中,下面哪个不是对象的要素( D )
A:认识的指向物 B:认识者
C:认识指向物在认识者主观中的反映 D:认识的背景
2、下面哪一个对对象的说法不正确( B )
A:客观实体 B:事物的对立面
C:认识的指向物 D:软件的一个基本单位
3、下面属性命名不正确的是( A )
A *BirthDay:Date
B #studentBirthDay:Date=1999-10-21
C -price:float=12.01{R/W}
D +studentName:String=“张敏”
4、指出下面不合适的类名( B )
A:材料 B:事物 C:订单 D:会员
5、在类图中,下面哪个符号表示继承关系( C )

6、在类图中,“#”表示的可见性是( B )
(A)Public (B)Protected (C)Private (D)Package
7、在类图中,下面哪个符号表示实现关系( B )

8、在类图中,哪种关系表达总体与局部的关系( D )
(A)泛化 (B)实现 (C)依赖 (D)聚合
9、UML中类的有三种,下面哪个不是其中之一( D )
A.实体类 B.边界类 C.控制类 D.主类
10、在UML中,类之间的关系有一种为关联关系,其中多重性用来描述类之间的对应关系,下面哪个不是其中之一( D )
A. 0..1 B. 0..* C. 1..* D. *..*

11、通常对象有很多属性,但对于外部对象来说某些属性应该不能被直接访问,下面哪个不是UML中的类成员访问限定性( C )
A.公有的(public)
B.受保护的(protected)
C.友员(friendly)
D.私有的(private)
12、在一个课程注册系统中,定义了类CourseSchedule和类Course,并在类CourseSchedule中定义了方法add(c:Course)和方法remove(c:Course),则类CourseSchedule和类Course之间的关系是:(B)
A、泛化关系 B、组成关系 C、依赖关系 D、包含关系
13、类A的一个操作调用类B的一个操作,且这两个类之间不存在其他关系,那么类A和类B之间是( C )关系。
A 实现 B、关联 C、 依赖 D、 泛化
14、在UML中下列图形代表什么关系?(A)
![]()
A、组合关系 B、 依赖关系
C、聚合关系 D、泛化关系
15、在UML中下列图形代表什么关系?( D )

A、组成关系 B、 依赖关系
C、聚集关系 D、泛化关系
16、汽车(Car)由轮子、发动机、油箱、座椅、方向盘等组成。那么car类和其他类(Wheel、Engin、Tank、Chair、SteeringWheel)之间的关系是:( A )
A、泛化关系 B、实现关系
C、包含关系 D、组合关系
17、在下面的图例中,哪个用来描述注释( B )

18、消息传递是对象间通信的手段,一个对象通过向另一个对象发送消息来请求其服务,一个消息通常包括:( A )
A、发送消息的对象的标识、调用的发送方的操作名和必要的参数
B、发送消息的类名和接收消息的类名
C、接收消息的对象的标识、调用的接收方的操作名和必要的参数
D、接收消息的类名
19、在一个网络游戏系统中,定义了类Cowboy和类Castle,并在类Cowboy中定义了方法open(c:Castle)和方法Close(c:Castle),则类Cowboy和类Castle之间的关系是:……( C )
A、依赖(dependency)关系 B、组成(composition)关系
C、泛化(generalization)关系 D、包含(include)关系
20、根据下面的代码,判断下面那些叙述是正确的?( B )
| |
A、类HouseKeeper和类TimeCard之间存在关联(Association)关系;
B、类HouseKeeper和类TimeCard之间存在泛化(Generalization)关系;
C、类HouseKeeper和类TimeCard之间存在实现(Realization)关系;
D、类HouseKeeper和类TimeCard之间存在依赖(dependency)关系
21、UML关系包括关联、聚合、泛化、实现、依赖等5种类型,对应的编号分别为A、B、C、D和E,请将合适的关系填写在下列描述的( )中。
① 用例及参与者之间是( E )关系。
②类A的一个操作调用类B的一个操作,且这两个类之间不存在其他关系,那么类A和类B之间是( C )关系。
③在学校中,一个学生可以选修多门课程,一门课程可以由多个学生选修,那么学生和课程之间是( A )关系。
④森林和树木之间是( B )关系。
22、已知类A需要类B提供的服务,下列所描述的四种情况中,哪种情况不好把类A和类B之间的关系定义成依赖关系 ( C )
A、类A中存在两个操作都需要访问类B的同一个对象
B、类A的某个操作内部创建了类B的对象,而其他操作均与类B无关
C、类A的某个操作其参数是类B的对象,而其他操作均与类B无关
D、类B是一个全局变量
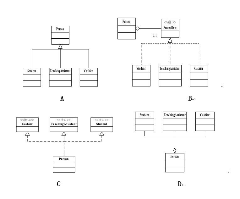
23、“一个研究生在软件学院做助教(teaching assistant),同时还在校园餐厅打工做收银员(cashier)。也就是说,这个研究生有3种角色:学生、助教、收银员,但在同一时刻只能有一种角色。”
根据上面的陈述,下面哪个设计是最合理的?( C )

24、类X与类Y有许多相同的属性和行为,但是它的行为与类Y稍微有所不同,这时可以认为类X是类Y的一种特例;则类X和类Y之间是( A )关系。
A 、泛化关系 B、 关联关系 C、 依赖关系 D、 实现关系
25、关于类和对象的关系,下列说法中哪个是错误的 ( C )
A、每个对象都是某个类的实例
B、每个类某一时刻必定存在对象实体
C、类是静态的描述
D、对象是动态的实例
二、填空题
1、 下图中类的名字是: _ Login_类中的成员属性是: _sName、sPass _ 类中的行为(方法)是:checkUser。

2、类描述具有相同性质的一组对象的(集合),类用(new)来表示。
3、在设计阶段,可以把类分为(控制类)、边界类和(实体类)等类型。
